# Week 14. New ways of interaction with a computer.
I will talk this week about eye-controlled mouse. A technology that can help you to control the computer just with your eyes. I have been looking for different approaches to get a good functionality such as glasses with cameras attached to it or just cameras attach to the screen to render your eyes and movements. I am taking these options as a complementary functionality of a mouse or touchpad because of the difficulties of perform operations like clicking, dragging files and so on. I am more optimistic about using some implant in your brain that can collect your thoughts, eyes movement (all of them in form of electrical reactions) and codify them to interact with the computer and be able to fully control your computer, optimising the using experience.
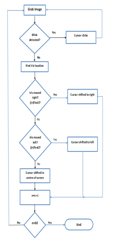
To get familiar with the technology I found a paper called "Eye-controlled mouse cursor for physically disabled individual" that explains a simple way to have this technology working. It involves a web – cam or camera attached to the screen.
1.1 Face detection. It is important to place your face in front of the camera so your face/eyes will be less prompted to errors.
Here below the sources used to write this entry:
1. https://www.researchgate.net/publication/325919286_Eye-controlled_mouse_cursor_for_physically_disabled_individual
2. https://usabilitygeek.com/gt3d-eye-tracker-makes-life-easier-for-physically-impaired-users/
3.https://www.hindawi.com/journals/cin/2017/5739301/
4. https://synchron.com/stentrode




Comments
Post a Comment